第2章:组装数控小板,焊好元件 - LGM3361立硅码电子DIY
首页 / ZXD2400 / 二代改装套件 / 第2章:组装数控小板,焊好元件 /

上一页 返回目录 下一页

第2章:组装数控小板,焊好元件


先搞编码器

[点图放大]

[点图放大]



拿出数控小板PCB,用大剪刀把它剪成两半

[点图放大]



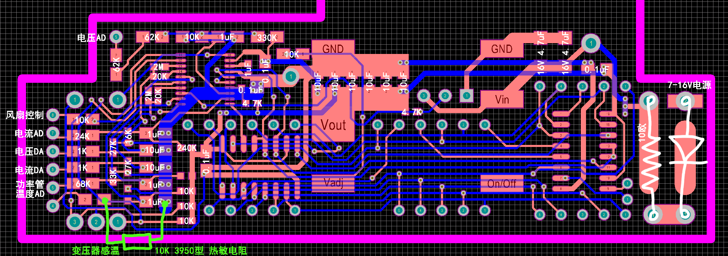
参照下图,把板子都焊上零件,3R33先不装
现在的PCB已经改版了几次,外观稍有区别,但是元件布局还是一样的,教程还是通用的。新版PCB也多出了一两个焊盘,不用管它,直接无视即可

[点图放大]

[点图放大]

[点图放大]

数码管的颜色可以参照下图的型号来区分

[点图放大]



现在该请出3R33了

[点图放大]

用锋利的小刀,从On/Off字样旁边撬开,盖子中间部分有胶黏住的,要小心用力,壳子很脆的

[点图放大]

再把电路板撬开,电路板下面同样有胶黏住的

[点图放大]

壳子打开之后,把输出端的4.7V稳压二极管废掉

[点图放大]

[点图放大]

然后把3R33装上数控小板(注意不要装反)

[点图放大]



至此数控小板组装完毕




上一页 返回目录 下一页